Cellular Micronutrient Assays
What do your intracellular deficiencies mean?
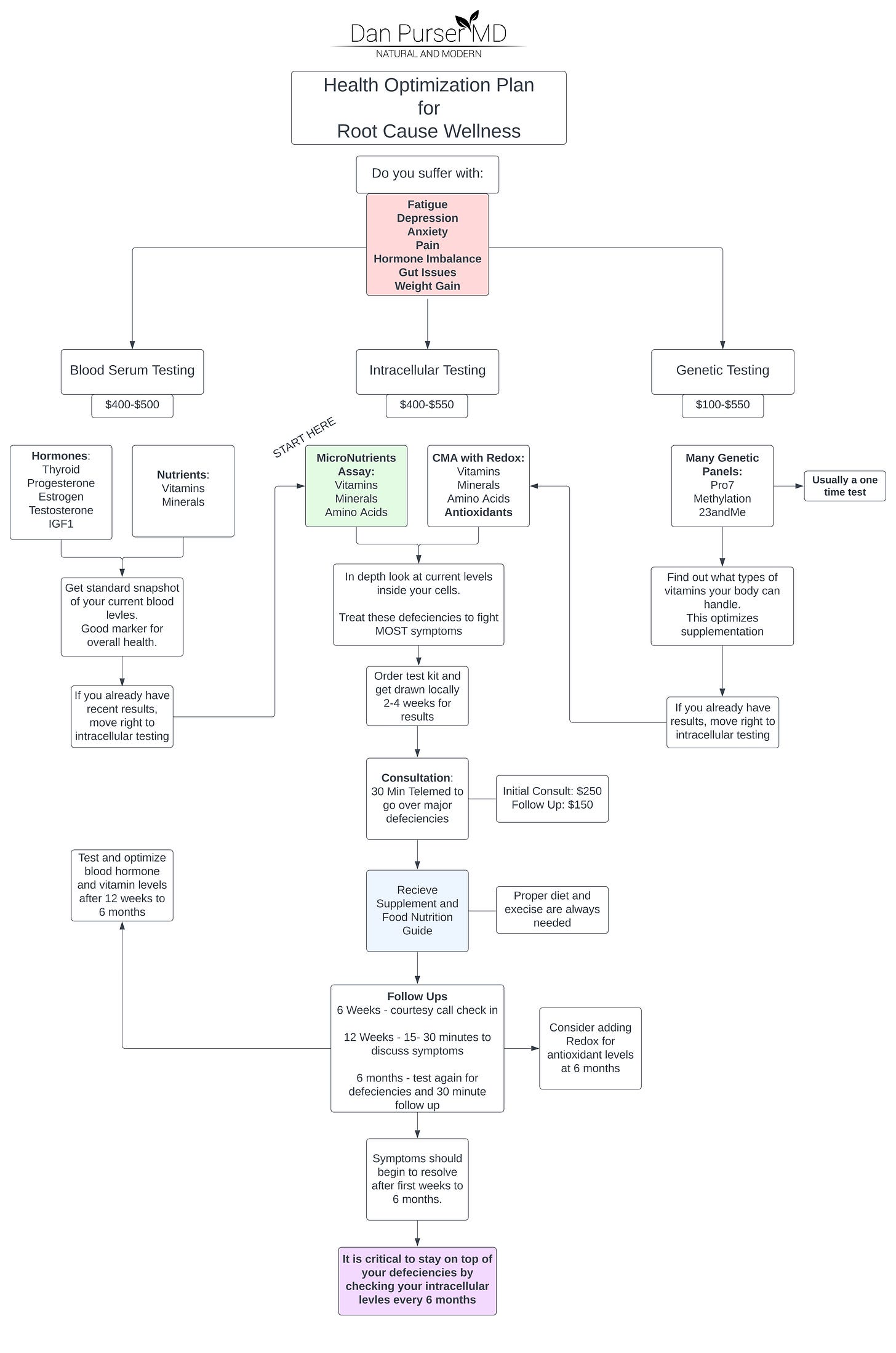
What is CMA?
This intracellular testing for nutrient sufficiency, antioxidant capacity, and specific protective antioxidants provides a unique look at these nutrient levels. Here's a more detailed breakdown of the testing:
Cellular Micronutrient Assay (CMA): This test checks for insufficiencies in micronutrients (such as vitamins and minerals), amino acids, and other nutrients within immune cells. The CMA is designed to reflect long-term nutrient status, rather than a temporary "snapshot" that serum nutrient tests might provide.
Redox Assay: This assay measures the overall antioxidant function of an individual's immune cells. Antioxidants are crucial for protecting cells from oxidative damage, which can be caused by an overload and accumulation of free radicals from sources like pollution, toxins, medication, and radiation. Oxidative damage is a significant factor in the development of chronic and degenerative illnesses.
Antioxidant Protection Assay (APA): The APA identifies specific antioxidants that can significantly improve an individual's antioxidant capacity and protect their cells from oxidative damage.
The Cellular Nutrition Assays service is beneficial for everyone due to the unique nutrient requirements of each individual. It can be particularly useful for women's health (including fertility, pregnancy, lactation, perimenopause, menopause, etc.), high-performance individuals or those under severe stress, sports nutrition, pre and post-surgery, weight management, burnout, fatigue, depression, mood swings, low vitality, chronic conditions, metabolic syndrome, and nutritional and health status optimization.
The test results are easy to understand and are color-coded to show "nutrient sufficiency," "borderline insufficiency," and "insufficiency". The function and dietary sources of each insufficient and borderline insufficient nutrient are described within the test results' commentaries.
This is just the CMA test. When you purchase this test and make an appointment with me, I guide you with personalized supplementation and nutrition guidance.
With a nutrition guide in hand, you spend the next few weeks introducing the supplements into your diet and routine. Within 90-100 days you will feel the difference in your symptoms.
Most people will come to me when they realize they’ve been tired for a long time and can’t ever seem to get ahead. How simple it is, just look at a few deficiencies and you’re back to feeling like your 20 year old self.
Get started today. Chronic fatigue is now joke.






